学术科研
学术活动当前位置: 首页 > 学术科研 > 学术活动 > 正文

Beat365官网在2022德勤税务精英挑战赛初赛中取得佳绩

发布时间:2023-03-16 浏览次数:

Beat365官网在2022德勤税务精英挑战赛初赛中取得佳绩

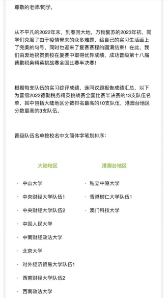
2022年1115-2023年2月24日2022德勤税务精英挑战赛团队赛道复赛以线上线下相结合的方式举办,我派出李函育、刘书妤、周宇翔、滕明璨、童梦瑶、姚荔婷六名同学,与商学院郭湘同学、会计学院余尚同学一起组成两支队伍参加比赛。经过激烈的角逐,两支队伍从复赛26支队伍中脱颖而出,顺利晋级全国半决赛


 


 

复赛分为两个环节,分别为实习和完成指定议题报告,在2023年1月3日-2月28日期间,队员们根据就近原则前往德勤北京所、上海所和武汉所的税务与商务咨询部门进行实习,深度参与一些公司的税收筹划、税务咨询、涉税鉴证等业务,获得了来自实习单位和项目组的一致好评。

 

 

 

 

 

 

 

 

 


复赛的另一环节则是队员们根据德勤出具的题目提交制定的议题报告,议题报告内容涉及欧盟碳边境调节机制(CBAM)、后税改时代的高净值人士个税问题。八位队员们对复赛题目进行了深入讨论,在何杨老师和蔡昌老师的指导下,在德勤导师的帮助下,顺利完成了详实丰富的议题报告。


 

 


 

德勤税务精英挑战赛全国总决赛将于48日拉开帷幕,在半决赛中同学们与个人赛道的选手组队协作完成指定议题视频的拍摄、制作,并于半决赛当天进行现场演示。从半决赛胜出的团队,将在下午的决赛中进一步参与案例分析、汇报演示及评委问答,角逐最终奖项。希望两支队伍再接再厉,在接下来的全国半决赛中继续取得优异的成绩。